Kafka Producer(上)

———— 原文:https://mp.weixin.qq.com/s/J2_O1l81duknfdFvHuBWxw
words: 2.6k    views:    time: 10min

关于Kafka Producer的使用方法与实现原理

使用示例

:示例
1
2
3
4
5
6
7
8
9
10
11
12
13
14
15
16
17
Properties kafkaProps = new Properties();
kafkaProps.put("bootstrap.servers", "localhost:9092");
kafkaProps.put("key.serializer", "org.apache.kafka.common.serialization.StringSerializer");
kafkaProps.put("value.serializer", "org.apache.kafka.common.serialization.StringSerializer");

Producer<String, String> producer = new KafkaProducer<>(kafkaProps);

ProducerRecord<String, String> record = new ProducerRecord<>("my-topic", "my-key", "my-value");
producer.send(record, (metadata, exception) -> {    
if (exception != null) {        
exception.printStackTrace();    
} else {        
System.out.println("Record sent to partition " + metadata.partition() + " with offset " + metadata.offset());  
}
});

producer.close();
  • Kafka Producer的主要接口
1
2
3
4
5
6
7
8
9
10
11
12
13
14
15
16
17
18
19
20
21
public class ProducerRecord<K, V> {
   private final String topic;
   private final Integer partition;
   private final Headers headers;
   private final K key;
   private final V value;
   private final Long timestamp;
}

public interface Callback {
   void onCompletion(RecordMetadata metadata, Exception exception);
}

public interface Producer<K, V> {
   // ...
   Future<RecordMetadata> send(ProducerRecord<K, V> record);
   Future<RecordMetadata> send(ProducerRecord<K, V> record, Callback callback);
   void flush();
   void close();
   // ...
}

ProducerRecord

Producer发送出的一条消息,包含以下属性:

  • topic:必选。用于指定该record发送到的topic
  • partition:可选。用于指定该record发送到的partition序列(zero-indexed),未设置时使用用户指定的Partitioner或内置的BuiltInPartitioner选择分区
  • headers:可选。用户自定义的额外键值对信息
  • key:可选。消息的键值
  • value:可选。消息的内容
  • timestamp:可选。发送消息的时间戳。如果用户未指定timestamp,则使用创建这条消息的时间。如果topic的message.timestamp.type配置为”CreateTime”或”LogAppendTime”,则无论用户是否指定了timestamp,都使用消息在broker上写入时的时间

Callback

用于发送消息ack后的回调。可能发生的Exception有:

不可重试

  • 超过了producer单个请求的最大大小(producer配置max.request.size,默认 1MiB)
  • 超过了producer buffer的大小(producer配置buffer.memory,默认 32MiB)
  • 超过了允许的最大大小(broker配置message.max.bytes或topic配置max.message.bytes,默认 1MiB + 12 B)
  • 超过了segment的大小(broker配置log.segment.bytes或topic配置segment.bytes,默认 1 GiB)
  • InvalidTopicException:topic的名称不合法,例如过长、为空、使用非法字符等
  • OffsetMetadataTooLarge:调用Producer#sendOffsetsToTransaction时,使用的Metadata字符串过长(由offset.metadata.max.bytes控制,默认 4 KiB)
  • RecordBatchTooLargeException:发送的batch的大小
  • RecordTooLargeException:单条消息的大小
  • TopicAuthorizationException、ClusterAuthorizationException:鉴权失败
  • UnknownProducerIdException:事务请求中,PID已过期或PID关联的record均已过期
  • InvalidProducerEpochException:事务请求中,epoch非法
  • UnknownServerException:未知错误

可重试

  • 同步调用耗时过长,例如producer buffer满、拉取metadata超时等
  • 异步调用超时,例如producer被限流导致没有发送、broker超时未响应等
  • UnknownTopicOrPartitionException:topic或partition不存在,可能由metadata过期导致
  • NotLeaderOrFollowerException:请求的broker不是leader,可能正在选举leader
  • FencedLeaderEpochException:请求中的leader epoch过期,可能由metadata刷新慢导致
  • CorruptRecordException:CRC校验失败,通常由网络错误导致
  • InvalidMetadataException:Client侧的metadata过期
  • NotEnoughReplicasException、NotEnoughReplicasAfterAppendException:insync replica数量不足(broker配置min.insync.replicas或同名topic配置,默认1)。注意NotEnoughReplicasAfterAppendException会在record写入完成后发现,重试会导致数据重复
  • TimeoutException:同步调用耗时过长,例如producer buffer满、拉取metadata超时等,或者异步调用超时,例如producer被限流导致没有发送、broker超时未响应等

Producer#send

异步地发送一条消息,如果需要,可以在本条消息ack后触发Callback。Producer能保证同一个partition的send请求的Callback会按调用顺序依次触发

Producer#flush

标记producer缓存中的所有消息立即可用于发送,并阻塞当前线程,直至在此之前的所有消息都被ack。

只是阻塞当前线程,其他线程仍可以正常发送,然后对调用flush方法后发送的其他消息的完成时机则没有保证。

Producer#close

关闭producer,并阻塞等待至所有消息发送完成。

  • 在Callback中调用close会立刻关闭producer
  • 对仍处于同步调用阶段(拉取 metadata、等待分配内存)的send方法将会立即终止,并抛出KafkaException

核心组件

  • ProducerMetadata & Metadata

负责Producer侧所需元数据的缓存与刷新,其中包含Kafka Cluster的所有元数据,例如broker地址、topic中的partition分布状态、leader与follower信息。

  • RecordAccumulator

负责维护Producer的缓冲区。它会将待发送的消息按照partition的维度、基于时间(linger.ms)和空间(batch.size)攒为RecordBatch,并等待发送。

  • Sender

维护一个守护线程 “kafka-producer-network-thread | {client.id}”,负责驱动发送Produce请求和处理响应,同时负责超时处理、错误处理与重试。

  • TransactionManager

负责实现幂等(idempotence)与事务(transaction)。包括分配序号(sequence number)、处理消息丢失与乱序、维护事务状态等。

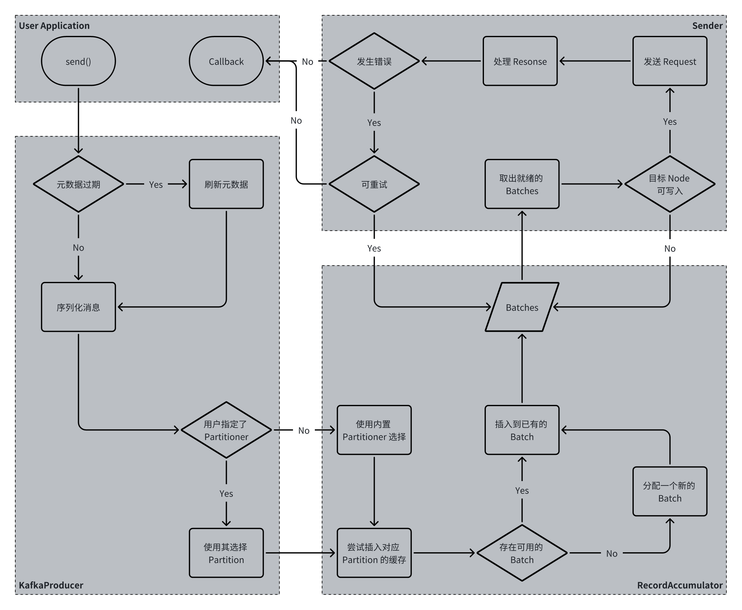
发送流程

步骤:

  1. 刷新元数据;
  2. 使用指定的Serializer序列化消息;
  3. 使用用户指定Partitioner或BuiltInPartitioner选择发送消息的目标partition;
  4. 将消息插入到RecordAccumulator进行攒批;
  5. Sender异步地从RecordAccumulator中取出可发送的batch(按照 node 分组),注册回调,并发送;
  6. Sender处理响应,并根据情况返回结果、返回异常或重试。

刷新元数据

ProducerMetadata会维护一个topic视图,其中包含producer所需的所有topic。常见以下场景:

增加topic

当发送消息时,指定的topic不在缓存的元数据中

移除topic

当发现某个topic的元数据已经持续metadata.max.idle.ms未被使用时

刷新元数据

  • 当发送消息时,指定的partition不在缓存的元数据中(这会发生在topic的partition数量增加时);
  • 当发送消息时,指定partition的leader未知
  • 当发送消息后,收到了InvalidMetadataException响应
  • 当持续metadata.max.age.ms未刷新元数据时,默认5min,或持续metadata.max.idle.ms未向topic发送消息时,默认5min

分区选择

KIP-794[3]中,为了解决旧版本中Sticky Partitioner导致的“向更慢的broker发送了更多的消息”的问题,提出了一个新的Uniform Sticky Partitioner(并作为默认的内置 Partitioner)。在没有key的限制时,它会向更快的broker发送更多的消息。

在进行分区选择时,分为以下两种情况:

  • 如果用户指定了Partitioner,则使用该Partitioner选择partition

  • 如果没有,则使用默认内置的BuiltInPartitioner

拥有相同key的record会始终被分配到同一个partition;
但当topic的partition数量变化时,不保证变化前后相同的key仍会分配到同一个partition;
如果设置了record key,则基于key的哈希值唯一选择一个partition;
如果没有设置key,或者partitioner.ignore.keys设置为 “true”,则使用默认策略——向更快的broker发送更多的消息;

相关配置

  • partitioner.class

分区选择器的类名,可以由用户根据需求自行实现,提供了一些默认实现

  • partitioner.adaptive.partitioning.enable

是否根据broker的速度决定发送消息的数量,若不开启,则会随机地选择partition。仅在未配置partitioner.class时生效,默认为”true”

  • partitioner.availability.timeout.ms

仅在partitioner.adaptive.partitioning.enable设置为”true”时生效。当”为指定broker攒出一批消息的时间点”和”向指定broker发送消息的时间点”相差超过此配置时,则不再向指定broker分配消息;仅在未配置partitioner.class时生效,默认为0。

  • partitioner.ignore.keys

选择partition时是否忽略消息的key,若为false,则根据key的哈希选择partition,否则忽略key值。仅在未配置partitioner.class时生效,默认为false

消息积攒

RecordAccumulator中,按照partition维度维护了所有待发送的batch,主要有几个方法:

1
2
3
4
5
6
7
8
9
10
11
12
13
14
15
public RecordAppendResult append(String topic,
                                int partition,
                                long timestamp,
                                byte[] key,
                                byte[] value,
                                Header[] headers,
                                AppendCallbacks callbacks,
                                long maxTimeToBlock,
                                boolean abortOnNewBatch,
                                long nowMs,
                                Cluster cluster) throws InterruptedException;

public ReadyCheckResult ready(Metadata metadata, long nowMs);

public Map<Integer, List<ProducerBatch>> drain(Metadata metadata, Set<Node> nodes, int maxSize, long now);
  • append

将消息插入到缓冲区,注册一个future并返回,该future会在消息发送完成(成功或失败)时完成。

  • ready

筛选出所有拥有可发送消息的node列表。有以下几种情况:

已经攒批出batch.size大小的消息
已经持续攒批超过了linger.ms时间
分配给producer的内存已耗尽,缓冲区的消息大小总和超过了buffer.memory
需要重试的batch已经等待至少retry.backoff.ms时间
用户调用了Producer#flush以强制发送消息
正在关闭producer

  • drain

对于每个node,遍历其上的每个partition,取出每个partition上最早的batch(如果有),直至攒够max.request.size大小的消息,或遍历完所有partition

相关配置

  • linger.ms

每个batch会等待的最大时间,默认为0。设置为0时,不意味着不再进行攒批,而是不在发送前进行任何等待。如果希望禁止攒批,应将batch.size设置为0或1

  • batch.size

每个batch的最大大小。默认为16KiB。当设置为0(等价于设置为1)时,则会禁用攒批

  • max.in.flight.requests.per.connection

在未收到响应前,producer向每个broker发送batch的最大数量,默认为5

  • max.request.size

每次请求中消息总大小的最大值,同时也是每条消息的最大大小。默认为1MiB。另外broker配置message.max.bytes 和 topic配置max.message.bytes也对每条消息的最大大小做出了限制

超时处理

Kafka Producer定义了一系列超时相关的配置,用于控制发送消息的各个阶段允许耗时的最大值

相关配置

  • buffer.memory

producer buffer的最大大小,默认为32MiB。当buffer耗尽时,会阻塞地等待最多max.block.ms时间,随后报错

  • max.block.ms

调用send方法时,会阻塞当前线程的最长时间,默认60s。包含拉取metadata的时间和producer buffer的阻塞等待时间

  • request.timeout.ms

从发送请求到收到响应的最长时间,默认30s

  • delivery.timeout.ms

异步发送消息的最长总耗时,从send方法返回后,到触发Callback的总耗时,默认120s。它的值应不小于linger.ms + request.timeout.ms

  • retries

重试的最大次数,默认为Integer.MAX_VALUE。

  • retry.backoff.ms与retry.backoff.max.ms

二者组合控制发送失败后重试的指数退避策略——随着重试次数的增加,从retry.backoff.ms开始按照2的指数次幂增加重试等待时间,并增加一个20%的扰动,且最大不超过retry.backoff.max.ms,默认为 100ms/1000ms。